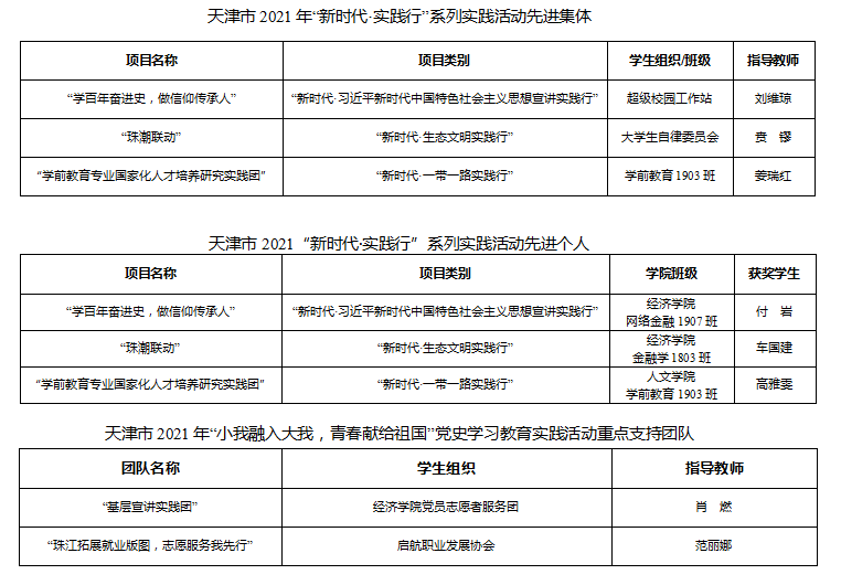
近日,天津市2021年“新时代·实践行”系列实践活动和天津市2021年“小我融入大我,青春献给祖国”党史学习教育实践活动终审落下帷幕。我院共有三支团队获评“新时代·实践行”先进集体,三名同学获评“新时代·实践行”先进个人。两支团队获评党史学习教育实践活动重点支持团队。
在“新时代·习近平新时代中国特色社会主义思想宣讲实践行”活动中,“学百年奋进史,做信仰传承人”项目集参观学习、沉浸式宣讲、思政新媒体宣传为一体,让学生在学习中逐渐成长,在思政传播中树立担当,该团队获评为先进集体,付岩同学获评为先进个人;在“新时代·生态文明实践行”活动中,“珠潮联动”项目充分利用“植树节”、“爱鸟周”、“世界湿地日”、“防治荒漠化和干旱日”等纪念日,开展了主题鲜明、形式新颖、立意深刻,具有实效性的主题宣传活动,对属地宣传生态文明、普及生态知识、增强生态意识方面发挥了重要作用,该团队获评为先进集体,车国建同学获评为先进个人;在“新时代·一带一路实践行”活动中,“学前教育专业国家化人才培养研究实践”项目多次前往属地幼儿园进行实地调研与教学实践活动,探究学前教育现状,为学前教育专业国家化人才培养提供有力依据,该团队获评为先进集体,高雅雯同学获评为先进个人。
在天津市2021年“小我融入大我,青春献给祖国”党史学习教育实践活动中,“基层宣讲实践团”肩负青年学习宣传习近平新时代中国特色社会主义思想的责任,深入周良社区开展安全知识、防电信诈骗、垃圾分类等宣讲活动,以实际行动践行社会主义核心价值观。“珠江拓展就业版图,志愿服务我先行”项目开展公益走访和线上调研,了解毕业生工作情况和用人单位评价,调研人才的市场需求及对大学生能力素质的要求,提高了我院学生职业发展规划的意识与能力。两支团队获评党史学习教育实践活动重点支持团队。
学生工作部自两项实践活动开展以来,广泛动员,认真组织,积极引导广大学生在实践体验中学深悟透习近平新时代中国特色社会主义思想,深刻认识建党百年取得的伟大成就。2022年,我院将继续推动实践活动常态化、规范化建设,打造特色鲜明和成效显著的实践育人品牌。

